预备党员转正党支部大会会议记录模板包含

预备党员转正党支部大会会议记录范文包含

国企集团机关党支部委员会换届选举党员大会工作报告包含

基层党建应知应会PPT大气简洁党支部书记应知应会手册微课堂(讲稿) - 支部书记应知应会的几个问题 一、对党支部“三会一课”进行纪实管理有什么要求?   “三会一课”纪实工作由党支部具体负责:一要制定年度计划。年初,党支部根据上级党组织的总体安排部署,结合自身实际,研究制定“三会一课”年度计划,报上一级党组织备案,并向支部全体党员公布。二要规范记录内容。按照准确、完整、清晰的要求,如实记录“三会一课”的时间、地点、主题、参会情况和详细内容,及时整理归档,妥善保管备查。三要定期报告情况。党支部开展“三会一课”情况每半年向上一级党组织报告一次。涉及重点议题、重要事项和重大决议的,根据上级党组织要

预备党员转正支部大会主持词 - 预备党员转正支部大会主持词 同志们: 现在开会。 党员转正,根据党支部发展党员工作计划,经征求党员和群众意见、支部委员会审查同意,今天召开支部大会,讨论预备党员xxx同志的转正问题。 本次会议应到正式党员x名、预备党员x名,因事、因病请假x名,实到会正式党员x名、预备党员x名,有表决

讨论接收预备党员支部大会主持词 - 讨论接收预备党员支部大会主持词(xxxx年xx月xx日)同志们:现在开会。根据党支部发展党员工作计划,经上级党委预审同意,今天召开支部大会,讨论发展对象xx同志入党问题。本次会议应到正式党员xx名、预备党员xx名,因事、因病请假x名,实到会正式党员x名、预备党员x名,有表决权的到会人数超过应到会有表决权人数的半数,符合规定人数,可以开会。为开好这次会议,党委专门派xx、xx同志到会指导,让我们以热烈的掌声表示欢迎!这次会议主要有五项议程:一是发展对象xx同志汇报有关情况;二是入党介绍人xx、xx同志介绍xx同志有关情况;三是支委会报告对xx同志的审查情况;四是与会党员发表意见,对xx同志能否入

党员大会会议记录 20xx年党支部三会一课会议记录包含

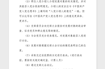
2021年接收预备党员的支部大会内容 - 召开接收预备党员的支部大会的主要程序(1)主持人报告出席大会的党员人数,宣布大会的具体议程,提出开好大会的具体要求。(2)发展对象汇报对党的认识、入党动机、本人履历、家庭和主要社会关系情况,以及需要说明的问题。一般由发展对象宣读《中国共产党入党志愿书》上由其本人填写的各栏名称及其内容。(3)两位入党介绍人介绍发展对象的有关情况,并对其能否入党分别表明意见。介绍人的发言应与《中国共产党入党志愿书》上党支部大会

2021年支部大会通过接收预备党员的决议 - 支部大会通过接收申请人(发展对象)为预备党员的决议本支部于××××年×月×日召开支部大会,对×××同志的入党问题进行了讨论。大会认为:该同志…在充分讨论的基础上,大会采取无记名投票的方式,对是否同意接收×××同志为中共预备党员的事宜进行了表决,大会应到有表决权党员××名,实到有表决权党员××名。经表决,同意的××人,不同意的×人,弃权的×人,根据少数服从多数的原则,大会作出同意接收×××同志为中共

2021年支部大会延长预备党员预备期决议 - 关于延长×××同志预备期的决议×××党支部于××××年×月×日召开支部大会,认真听取了×××同志的转正申请报告和支委会的意见。经支部大会讨论,认为×××同志在预备期间,重视党的基本知识的学习,钻研本职业务,在各项工作中做出了一定的成绩,能遵守党内的各项规章制度。但还存在着明显的不足,主要是在对待个人利益的问题上,不能按照党员标准严格要求自己。在单位分房一事中,因个人的要求未能得到满足,就发牢骚,闹

2021年支部大会通过预备党员转正的决议 - 支部大会通过×××同志按期转为中共正式党员的决议×××同志自××××年7月22日入党以来,能按照党员标准严格要求自己,认真学习党的方针政策,进一步端正了入党动机。担任××工作认真负责,以身作则,团结全×××同志一道超额完成了工作任务,有较强的组织观念,发挥了一个共产党员应有的作用。不足之处是:×××。经过××××年×月×日支部大会研究讨论,认为×××同志已具备了共产党员条件。本支部共有党员××人(

2021支部大会通过预备党员能否转为正式党员的决议 - 支部大会通过预备党员能否转为正式党员的决议(样本)xxx党支部于x年x月x日召开了支部党员大会,讨论xx同学(同志)的转正问题。与会同志认为,xx同志在预备期间,认真并系统的学习了党的基本知识,能广泛征求党内外同志对自己的意见,及时向党支部汇报自己的思想,不断提高自己的思想觉悟。该同志(同学)无论是工作、生活还是学习中,均能用党员的标准严格要求自己,充分发挥先锋模范作用,已基本具备中共正式党员的条

最新2020讨论预备党员转正支部大会主持词包含

支部大会通过接收申请人为预备党员的决议范文3篇最新包含

讨论预备党员转正支部大会主持词(新版)包含

党支部换届工作大会报告包含党支部大会

2021增补选党支部委员全套资料(含党务工作手册、党员大会、主持词、草案等) - 增补选党支部委员全套资料一、增补选党支部委员的条件二、增补选党支部委员的主要程序 三、增补选党支部委员的注意事项 四、关于×××党支部补选支部委员的请示五、关于×××党支部委员补选候选人预备人选的请示六、增补×××党支部委员的选举办法(草案)七、×××党支部委员增补选举会议主持词八、关于×××党支部委员补选结果的报告一、增补选党支部委员的条件增补选党支部委员,一般是换届改选后的支部委员会,由于委员

国企集团机关党支部委员会换届选举党员大会工作报告包含

三会一课:xx党支部2021年党员大会会议纪要范文2篇 - xx党支部2021年党员大会会议纪要范文时间:2021年x月x日地点:xx主持人:xx记录人:xx应到党员人数:xx实到党员人数:xx请假党员姓名及原因:xx(事假)其他参加人员姓名及类型:xx(积极分子)、xx(积极分子)、xx(积极分子)党员大会主题:专题党课及民主评议党员工作安排会议内容:一、专题党课学习题目:新起点推进xx大学治理体系和治理能力现代化---学习贯彻党的十九届五中全会精神主讲

X档案局党支部接收预备党员大会主持词 - X档案局党支部接收预备党员大会主持词同志们:根据工作安排,今天我们召开支部大会,研究接收X同志加入中国共产党事宜。按照发展党员工作相关要求,发展对象X同志经过党支部一年以上的培养考察,履行政审、公示、集中培训和预审等程序后,现提交支部大会讨论、表决是否接收为预备党员。我们支部共有正式党员7名,今天因事因病请假的党员0名,实到会党员7名,超过本支部有表决权党员半数,符合规定人数,可以开会。本次会议有

办图网VIP
全站资源终身免费下载
立即加入

办图网提示

知道了

工作日:09:00-18:00

400-1588-717

工作日:09:00-18:00

Ctrl+D
收藏办图网

内容建议

联系方式(选填)

提交
微信登录 QQ登录

我已阅读并接受《用户协议》
办图网-专注高效办公