首页
>
WORD文档 > 协议 >
有限公司合伙协议
.DOCX 【图片、文字、动画均可编辑】
办图网提供有限公司合伙协议模板供会员免费下载,作品格式为doc。更多精彩协议素材,尽在办图网。
标签:有限公司合伙协议
标签:有限公司合伙协议
本网站所有作品均是用户自行上传分享,仅供网友学习交流。若您的权利被侵害,请联系客服。
- 编号 11142684
- 软件 Word 查看教程
按
+
收藏办图网
节省您50%的设计时间
办图网仅对作品中独创性部分享有权利。对作品中含有的国旗、国徽等政治图案不享有权利,仅作为作品整体效果的示例展示,禁止商用。另外您必须遵循相关法律法规规定的使用范围和使用方式,禁止以任何形式歪曲、篡改。
相关推荐
2023公司党建培训活动总结
2023建筑公司党建品牌创建方案
2023公司党建品牌文化墙内容
2023公司团支部书记职责
2023中石化南化公司党内主题教育
2023公司廉洁制度
2023公司廉洁表态发言
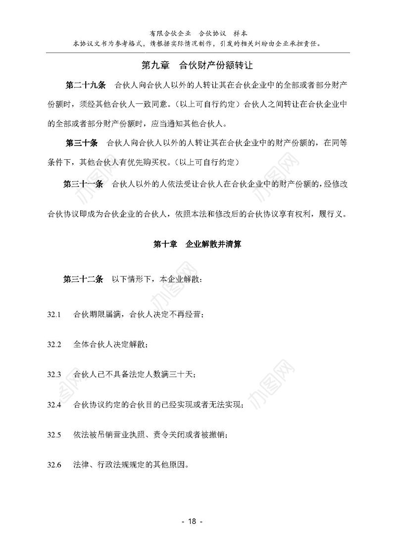
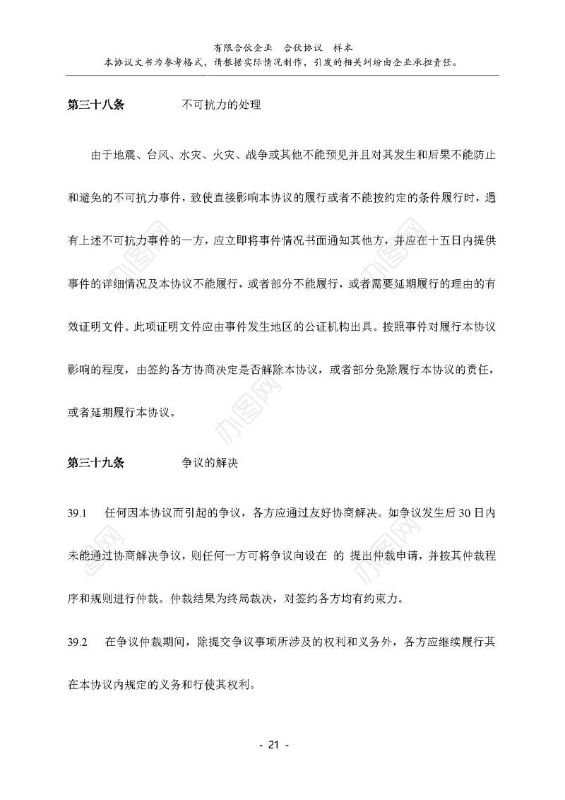
2023公司贯彻从严治党责任清单

