首页
>
WORD文档 > 合同 >
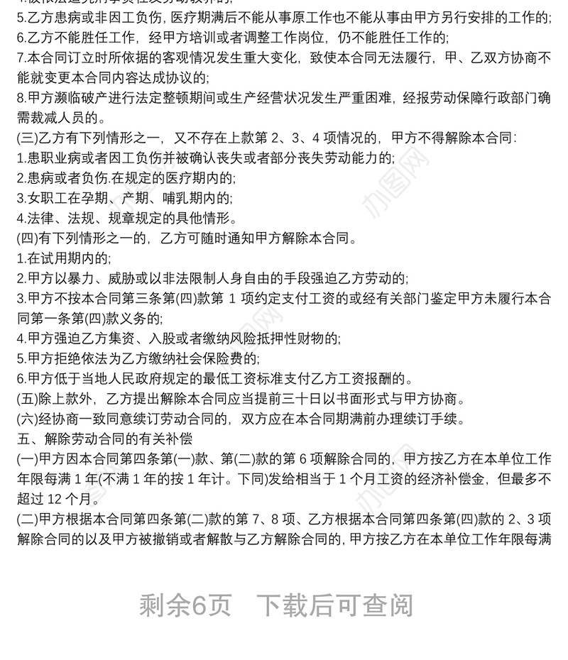
电子版劳动合同范本3篇范文
.DOCX 【图片、文字、动画均可编辑】
办图网提供电子版劳动合同范本3篇范文模板供会员免费下载,作品格式为docx。更多精彩合同素材,尽在办图网。
标签:电子版劳动合同范本3篇范文
标签:电子版劳动合同范本3篇范文
本网站所有作品均是用户自行上传分享,仅供网友学习交流。若您的权利被侵害,请联系客服。
- 编号 12039564
- 大小 17.9 KB
- 页数 共8页
- 软件 Word 查看教程
按
+
收藏办图网
节省您50%的设计时间
办图网仅对作品中独创性部分享有权利。对作品中含有的国旗、国徽等政治图案不享有权利,仅作为作品整体效果的示例展示,禁止商用。另外您必须遵循相关法律法规规定的使用范围和使用方式,禁止以任何形式歪曲、篡改。
相关推荐
2023在乡村劳动实践
2023民警全面从严治党论文范文
2023从严治党征文范文大全
2023从严治党征文范文素材
2023廉洁教育心得体会3篇
2023党建工作总结3篇心得
2023支部书记接受采访文案范文
2023廉洁文化大讨论发言稿范文
2023党建工作总结3篇怎么写
2023银行廉洁营销文章范文
2023统计党建品牌文案范文
2023党建品牌内涵文案范文
2023廉洁记叙文范文
2023支部书记对劳动活动的总结
2023写春联廉洁文案范文
2023地铁廉洁广告文案范文
2023煤矿党建品牌文章范文
2023学校党建品牌文案范文
2023党建品牌宣传文稿范文
2023廉洁校园英文范文大全
2023党史小故事廉洁篇范文

