首页
>
WORD文档 > 合同 >
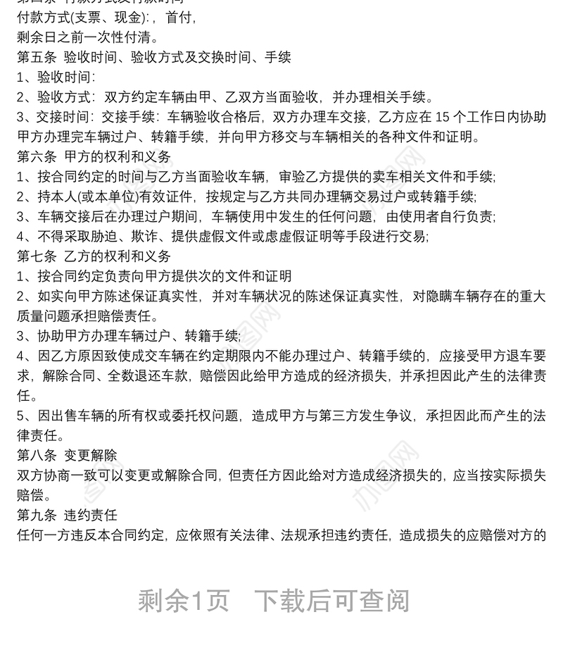
工程铲车买卖合同范本3篇
.DOCX 【图片、文字、动画均可编辑】
办图网提供工程铲车买卖合同范本3篇模板供会员免费下载,作品格式为docx。更多精彩合同素材,尽在办图网。
标签:工程铲车买卖合同范本3篇
标签:工程铲车买卖合同范本3篇
本网站所有作品均是用户自行上传分享,仅供网友学习交流。若您的权利被侵害,请联系客服。
- 编号 12039913
- 大小 12.2 KB
- 页数 共3页
- 软件 Word 查看教程
按
+
收藏办图网
节省您50%的设计时间
办图网仅对作品中独创性部分享有权利。对作品中含有的国旗、国徽等政治图案不享有权利,仅作为作品整体效果的示例展示,禁止商用。另外您必须遵循相关法律法规规定的使用范围和使用方式,禁止以任何形式歪曲、篡改。
相关推荐
2023智慧党建加工程总结
2023学校创建党建品牌工程方案
2023工程项目部党建品牌方案
2023廉洁教育心得体会3篇
2023工程单位党建年终总结
2023党建共建工程品牌创建方案
2023党建先锋工程报告总结
2023党建九大工程总结
2023工程廉洁风险自查
2023党建品牌工程案例
2023工程廉洁制度
2023工程领域廉洁汇报
2023中石油党建品牌工程案例
2023工程廉洁总结
2023廉洁工程督查方案
2023工程廉洁宣传方案

