首页
>
WORD文档 > 协议 >
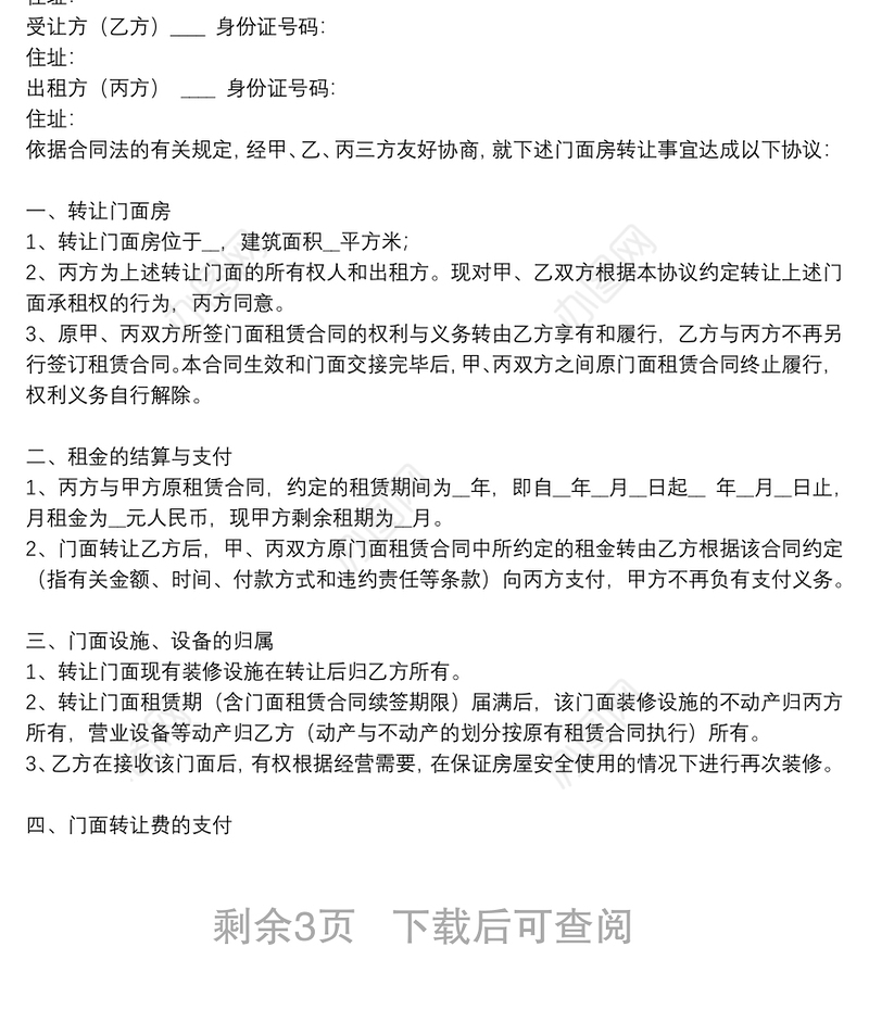
店铺转让协议书范本多篇
.DOCX 【图片、文字、动画均可编辑】
办图网提供店铺转让协议书范本多篇模板供会员免费下载,作品格式为docx。更多精彩协议素材,尽在办图网。
标签:店铺转让协议书范本多篇
标签:店铺转让协议书范本多篇
本网站所有作品均是用户自行上传分享,仅供网友学习交流。若您的权利被侵害,请联系客服。
- 编号 12092187
- 大小 15.5 KB
- 页数 共5页
- 软件 Word 查看教程
按
+
收藏办图网
节省您50%的设计时间
办图网仅对作品中独创性部分享有权利。对作品中含有的国旗、国徽等政治图案不享有权利,仅作为作品整体效果的示例展示,禁止商用。另外您必须遵循相关法律法规规定的使用范围和使用方式,禁止以任何形式歪曲、篡改。
相关推荐
2023村支部书记表态范本最新
2023最新廉洁协议内容
2023移动公司廉洁剧本范文
2023消防多措施强党性
2023廉洁工程督查方案范本
2023支部党建多年变化总结
2023党建品牌推广措施不多
2023廉洁制度范本免费下载

